Ignition Key light bulb won't turn off
So, the light bulb that illuminates the Ignition Key ring would not turn off. It would dim to a certain level, but not turn completely off.
My first response was to remove the bulb since it was draining the battery down over a period of a week if our 80 wasn't driven. With a bit of time on my hands I decided to remove the Delay Relay that is in the passenger side foot well. Remove the plastic trim (just some snaps) to gain access to the green module as seen in the picture below.

Removal just requires a 10mm socket to remove the nut on the stud. Then press the clip on the connector to separate it from the 'relay'. Now we're ready to take it inside and open it up.
The box is not sealed and just requires a screw driver to lever the clips out of the slots and then the lid can be removed. The picture below shows the lid rotated 180 deg (i.e. the left side of the lid mates to the right side of the box).

With the lid removed, just push on the pins (on the other side) and the board will slip out of the box.

And here's a picture of the board and the culprit is an electrically leaky zener diode. The diode area has some corrosion, so a quick clean just to prevent it spreading over time to the rest of the circuit. With the diode leaking current, the ignition key bulb never quite turns off since current bypasses the transistor via the zener.

Another view. Just snip the zener leads (it's really not needed for the module to function). Push the module back into the box, snap the lid on and reinstall into the vehicle. Job done.
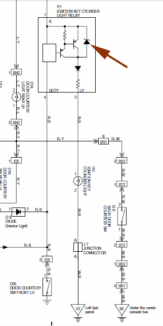
This piece of the wiring diagram/schematic shows the leaking zener and why it would allow +12V to drive the ignition key light bulb. To replace the Zener would require something rated higher than the highest battery operating voltage, so something >16V. Easier to just snip it out of the circuit.
